MX动漫
ENGLISH
联系我们
学院信箱:mx-dm.org
学院纪委信箱:
[email protected]
MX动漫
MX动漫概况
人才培养
学科建设
科学研究
师资队伍
国际交流
党群工作
学生工作
纪检之窗
专题专栏
当前位置:
MX动漫
>
MX动漫新闻
> 正文
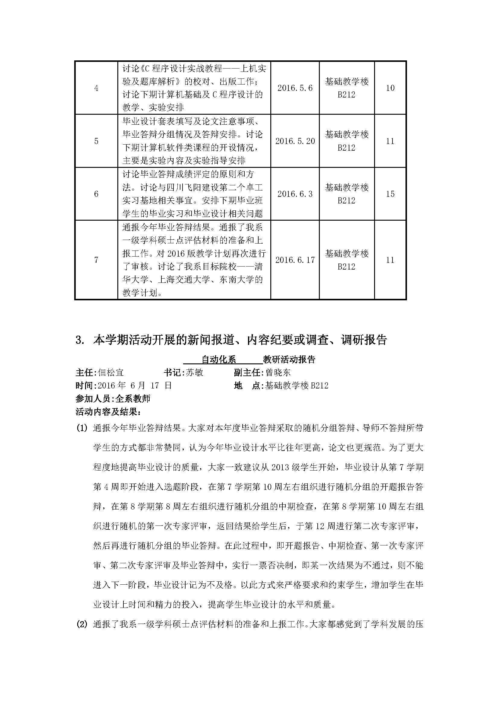
自动化2016年(春季学期)教学活动简报
日期:2016年12月08日 作者:超级管理员 来源: 点击:[]
电话:028-85405614
传真:028-85405614 邮编:610065
地址:MX动漫 望江校区基础教学大楼 A座二楼
Copyright©MX动漫作品库 | MX动漫内容更新
2017-2020 All Right Reserved
蜀ICP备05006382号